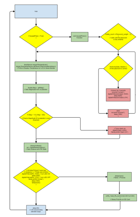
Anti-Porch Pirate Lockbox

 
  • Problem: The surge of online retail shopping has caused an increase in stolen packages from doorsteps

  • Goal: Provide the everyday online shopper with package security

  • Propose an electromagnetic lock feature for package containers

  • Integrated into any package container

    • Combination of multiple subsystems 

    • Subsystems include Disturbance Detection, Motion Detection, Enclosure Security, Power Distribution

    • Features: temperature sensor, inertial sensor, proximity sensor, motion detection camera, alarm

Previous
Previous

CSULB Beach Launch Team (2020 - Current)

Next
Next

Rio Tinto Internship (Summer 2021)